Related to: Machine Learning

몬테카를로 방법

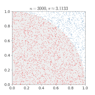
  • 반복된 무작위 추출(repeated random sampling)을 이용하여 함수의 값을 수리적으로 근사하는 알고리즘
  • 대체적으로, 몬테카를로 방법은 확률론적 해석을 가진 문제를 해결하기 위해 사용될 수 있음
  • 대수의 법칙에 의해 어떤 확률 변수의 기댓값으로 설명되는 적분은 랜덤표본(ramdom sample)의 표본 평균을 취함으로써 근사치를 구할 수 있음

Untitled 47.png

참조

https://ko.wikipedia.org/wiki/몬테카를로_방법

Week 1